八大资质改革!明确对注册人员和职称人员数量要求,这些企业可以直接申请二级(乙级)资质证书!
一、房地产开发企业资质
2022年3月16日,住建部发布《住房和城乡建设部关于修改<房地产开发企业资质管理规定>的决定》,自公布之日起施行。
1、房地产开发企业资质由原来的一、二、三、四四个资质等级调整为一、二两个资质等级。
2、一级资质和二级资质都不再要求专职会计人员持有资格证书。
一级资质人员要求为:
有职称的建筑、结构、财务、房地产及有关经济类的专业管理人员不少于40人,其中具有中级以上职称的管理人员不少于20人,(持有资格证书的专职会计人员)专职会计人员不少于4人。
二级资质与原四级资质(删除)人员数量相同:
有职称的建筑、结构、财务、房地产及有关经济类的专业管理人员不少于5人,其中专职会计人员不少于2人。
3月18日,黑龙江省住建厅发布公告:
房地产开发企业二级、三级、四级、暂定级资质证书在有效期内的继续有效,资质证书无需换发。
因受近期疫情影响,为保障企业正常生产经营,按此规定执行的房地产开发企业资质证书有效期延长至2022年3月31日。(比住建部规定的多延长了半个月,对企业是利好的。)
已取得房地产开发二级资质证明、并标注“(有效期至新资质管理规定实施之日止)”的企业,应重新申请二级资质证书。
按照《住房和城乡建设部关于修改<房地产开发企业资质管理规定>的决定》(住建部令第54号)要求,现将申请核定房地产开发企业资质有关事宜公告如下:
一、房地产开发企业二级、三级、四级、暂定级资质证书在有效期内的继续有效,资质证书无需换发。
二、住建部建司局函房〔2021〕65号文件规定:“自2021年7月1日至新的房地产开发企业资质管理规定实施之日止,房地产开发企业三级、四级、暂定资质证书有效期届满的,有效期统一延长至新的房地产开发企业资质管理规定实施之日,资质证书无需换发”。因受近期疫情影响,为保障企业正常生产经营,按此规定执行的房地产开发企业资质证书有效期延长至2022年3月31日。
三、已取得房地产开发二级资质证明、并标注“(有效期至新资质管理规定实施之日止)”的企业,应按照修改后《房地产开发企业资质管理规定》重新申请二级资质证书。
四、我厅正在研究制定我省房地产开发企业资质管理实施细则,细则出台之前,房地产开发企业可通过省住建厅官网(http://zfcxjst.hlj.gov.cn/)政务服务管理信息系统按新标准申请核定资质等级。
附件:住房和城乡建设部关于修改<房地产开发企业资质管理规定>的决定
黑龙江省住房和城乡建设厅
2022年3月18日
二、城乡规划编制单位资质
近日,自然资源部办公厅发布了关于深入推进城乡规划编制单位资质认定“放管服”改革的通知。明确:
1.直接取消“城乡规划编制单位丙级资质认定”涉企经营许可事项审批。
2.2021年7月1日前已审批或批准延续的丙级城乡规划编制资质在有效期内继续有效,丙级城乡规划编制资质不再进行延续、变更和重新核定等。
3.对“城乡规划编制单位乙级资质认定”涉企经营许可事项实行告知承诺。
4.乙级资质认定统一使用全国国土空间规划行业管理信息系统,按现行资质标准提交资质申请。
5.对于取得资质的规划编制单位,批后半年内由省级自然资源主管部门组织完成全覆盖实地核查。发现违反承诺的,责令限期整改,逾期不整改或者整改后仍未履行承诺的,依法撤销许可。
三、建筑业企业资质
2022年2月25日,住建部发布关于《建筑业企业资质标准(征求意见稿)》等4项资质标准公开征求意见的通知,主要变化如下:
建造师
此前网传建造师人数将会大大减少,目前来看,建造师变化不是特别大,值得注意的点是:技术负责人必须为一级或二级注册建造师且有工程业绩,原来有职称就可以,现在必须得有证书和业绩。
有业绩的建造师需求量会更大,进一步打击了没有真材实料的“挂证”建造师,有良好业绩的建造师含金量将大涨。
综合资质需要的一级建造师人数和原来一样(一级建造师50人以上);
施工总承包:由原来的三级资质需要5个建造师(其中公路和水利水电8人、冶金7人、铁路3人),改成了甲级需要10个一级建造师,乙级资质需要5个建造师(其中公路和水利水电8人、冶金7人、铁路3人)。
专业承包:由原来的三级资质需要3个建造师(其中古建筑2人、公路5人、铁路电务和港口与航道4人、核工程6人),改成了甲级需要5个一级建造师,乙级资质需要3个建造师。
其他变化
取消了对职称人员和技工人员的要求;
总包和专包甲级资质都增加了近三年上缴建筑业增值税的要求。
工程业绩
1、部分类别工程业绩要求变高。
建筑工程总包甲级由原来的“近5年承担过下列4类中的2类工程的施工总承包或主体工程承包”变为“近 5 年承担过下列 4 类中的 3 类以上工程的施工总承包”;
铁路总包甲级由原来的“近10年承担过下列5类中的3类工程”变为“近 10 年承担过 6 类中的 4 类工程”。
2、资质延续需要满足的工程业绩:
年龄和社保要求
对主要人员的年龄和社保要求,阻止“挂证:
四、地质灾害防治单位资质
2021年11月5日,自然资源部发布关于《地质灾害防治单位资质管理办法(征求意见稿)》公开征求意见的公告,取消丙级资质,乙级资质人员数量要求降低,与原管理办法相应丙级资质最低人数要求相一致。
压减资质等级
按照国发〔2021〕7号文件有关要求,将资质等级由甲乙丙三级压减为甲乙两级。
地质灾害防治单位资质分为甲、乙两个等级。
由原来5个资质类别整合为3个资质类别
地质灾害防治单位资质的类别包括地质灾害评估勘查设计资质、地质灾害治理工程施工资质、地质灾害治理工程监理资质。
调整资质标准
修订后的甲级资质技术人员数量要求与三个管理办法基本一致,保持标准不降低;
修订后的乙级资质技术人员数量要求与三个管理办法相应丙级资质最低人数要求相一致,保障小微企业进得来。
乙级资质人员条件:
申请地质灾害评估勘查设计资质、地质灾害治理工程监理资质的单位,专业技术人员总数不少于10人,其中高级技术职称人员不少于3人;
申请地质灾害治理工程施工资质的单位,专业技术人员总数不少于20人,其中高级技术职称人员不少于5人。
减少资质证书变更事项
不再区分资质证书正副本,统一为地质灾害防治单位资质证书。删减了法定代表人、技术负责人、单位地址等证载内容,上述内容发生变化时,不需要变更资质证书,减轻单位负担。
五、工程造价咨询企业资质
2021年11月2日,住建部发布关于征求《工程造价咨询业管理办法》(征求意见稿)意见的函。我们对《工程造价咨询企业管理办法》和《注册造价工程师管理办法》进行了合并修订,形成《工程造价咨询业管理办法》(征求意见稿)。
主要修订内容
具体修订了以下几个方面:
一是删除关于工程造价咨询企业资质的有关条款。为落实国务院7号文要求,本次修订删除了149号部令中关于工程造价咨询企业资质的相关条款(149号部令第八条至第十八条)。
二是增加信息管理内容。信息管理包括:工程造价咨询企业和注册造价工程师的基本信息、从业信息(含工程造价成果文件)、守信信息和失信信息等。由企业、注册造价工程师自愿填写相关信息,并接受社会监督;省级住房和城乡建设主管部门负责制定本行政区域工程造价咨询业信用信息管理制度,实施信用信息动态管理。营造诚实守信的市场环境(征求意见稿第二十七条至三十二条)。
三是明确了注册造价工程师属地化管理。根据行政许可法有关规定,本次修订按照属地化管理原则,进一步明确注册造价工程师必须注册在独立法人资格的企业,其注册管理机构为企业注册所在地省级住房和城乡建设主管部门(征求意见稿第十四条、第十五条)。
四是完善相关责任条款。为加强行业管理,进一步明确、落实工程造价咨询企业和注册造价工程师责任,本次修订增加了工程造价咨询企业和注册造价工程师提供虚假信息、注册造价工程师违规承接工程造价咨询业务等行为的罚则(征求意见稿第四十四条、第四十五条、第五十一条)。
五是精简造价工程师注册流程等具体规定。本次修订删除了有关造价工程师初始注册、延续注册、变更注册的程序条款,拟在后续配套文件中予以明确(150号部令第八条至第十二条)。
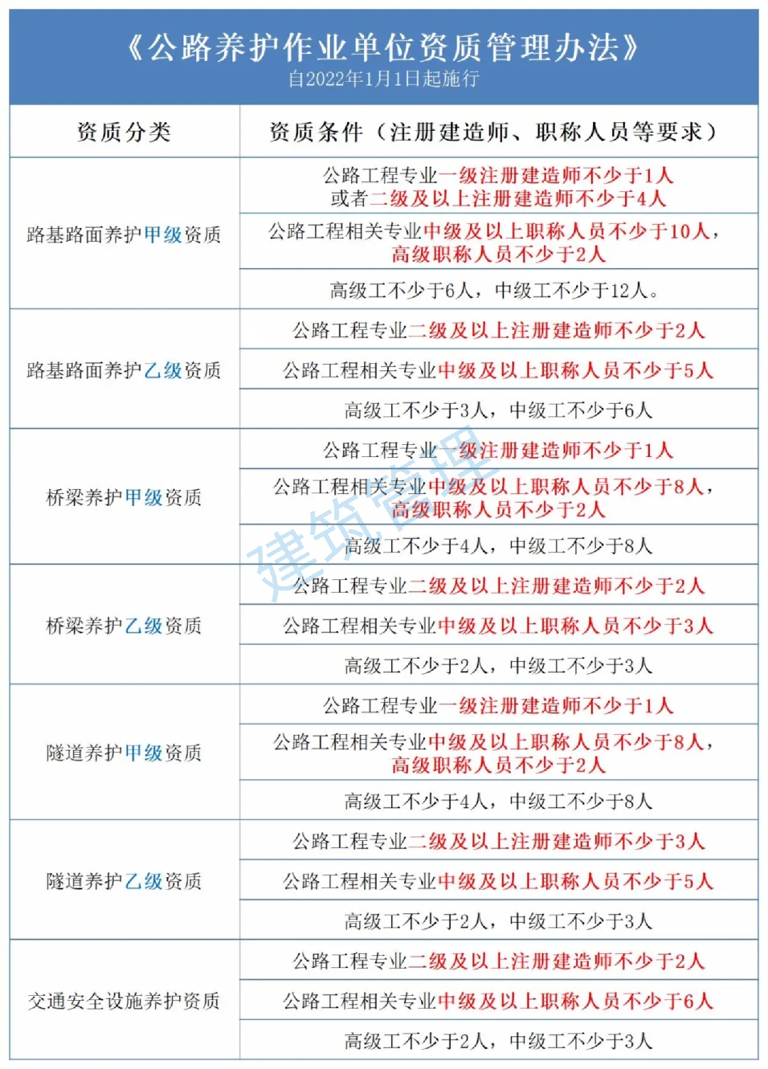
六、公路养护作业单位资质
交通运输部发布《公路养护作业单位资质管理办法》,2022年1月1日起施行。
公路养护作业单位资质分为路基路面、桥梁、隧道、交通安全设施养护四个序列。
路基路面、桥梁、隧道养护资质下设甲、乙两个等级,交通安全设施养护资质不分等级。
《办法》新增并明确了对建造师、职称人员、技术工人、造价工程师人数的需求。
七、社会消防技术服务
《社会消防技术服务管理规定》已经2021年8月17日应急管理部第27次部务会议审议通过,现予公布,自2021年11月9日起施行。
1、取消了消防设施维护保养检测、消防安全评估机构资质许可,企业办理营业执照后即可开展经营活动。
2、取消了消防技术服务机构的分级制度,适当降低了从业条件,下调了消防技术服务机构的工作场所建筑面积和注册消防工程师人数要求。与原有资质条件相比,消防技术服务机构从业条件主要有以下几点变化:
一是下调了场所面积,
二是减少了消防技术服务从业人员数量,
将消防设施维护保养检测机构的注册消防工程师最少从业人数由最多10人降低到2人,其中一级注册消防工程师不少于1人;
将消防安全评估机构的注册消防工程师最少从业人数由最多12人降低到2人,其中一级注册消防工程师不少于1人;
将同时从事两项社会消防技术服务活动的机构注册消防工程师最少从业人数降低到2人,其中一级注册消防工程师不少于1人。
三是明确了消防设施维护保养检测机构中消防设施操作员的具体数量,
要求取得消防设施操作员国家职业资格证书的人员不少于6人,其中中级技能等级以上的不少于2人。
同时,取消了高级技能等级以上的人员数量有关要求。
八、测绘资质
自然资源部办公厅印发《测绘资质管理办法》和《测绘资质分类分级标准》,2021年7月1日开始执行。
取消测绘资质对注册测绘师的要求,与职称挂钩。
没有测绘专业高级职称的注册测绘师可以计入中级测绘专业技术人员。
以下是资质对人员的要求:
